楼市调控继续从严,7月以来已有逾30城收紧楼市政策
2020-12-15 09:44:43 澎湃新闻
今年下半年以来,中央反复强调“房住不炒”,地方调控政策不断。政策的持续加码使得多地新房价格涨幅放缓,而从12月楼市来看,调控继续从严。
12月14日,国家统计局发布2020年11月份70个大中城市商品住宅销售价格变动情况。从新房价格变化来看,11月价格涨幅明显收窄。70个大中城市中,新房价格上涨的城市数量下降到36个,是3月份以来最低值,而下跌城市数量增加到28个,也达到4月份以来最大值。从涨幅来看,各线城市的环比涨幅收敛到0.1%-0.2%的低位。
中指研究院上海研究总监方颃指出,新房价格涨幅放缓最重要的还是持续的政策调控,7月以来从中央到地方调控都在收紧,稳定市场预期。中央强调发现问题快速反应和处置,及时采取针对性政策措施。出台调控政策的城市也从三季度的热点二线城市逐渐扩大到部分三四线城市。同时,在市场短期供应较为充足的背景下,房企为了冲业绩免不了在价格端采取促销打折的动作,以价换量。也有部分城市收紧信贷,提高首付比例等。
12月楼市调控继续从严,多城加码楼市调控
仅12月上半月就有多个城市加码楼市调控。
12月1日,西安市住房和城乡建设局官方微信号发布《关于进一步加强房地产市场调控的通知》,《通知》明确调整购买第二套住房的商业贷款首付比例以及调整公积金贷款首付比例;同时加强商品房预售管理、加强预售资金监管等。其中,对于在西安市已拥有住房面积在90平方米及以下的居民家庭:购买第二套住房面积在144平方米及以下的,商业贷款首付比例不低于40%;购买第二套住房面积在144平方米以上的,商业贷款首付比例不低于50%。
浙江省宁波市则于12月10日印发《关于进一步保持和促进我市房地产市场平稳健康发展的补充通知》,《通知》从强化住房购买资格管控、加强购房合同更名及住房赠与交易管理、调整住房信贷首付比例等四方面对7月6日调控新政进行了补充完善。其中,明确离婚不满2年买房要查离异前家庭住房,而对于贷款未结清再次购买住房申请商业性贷款的购房者,二套房首付比例提至六成。
业内人士认为,西安和宁波等城市在年末出台楼市调控政策体现了政策继续强调调控收紧和严管市场的导向,抑制楼市出现炒作投资行为。
贝壳研究院高级分析师潘浩指出,今年7月份宁波市政府、住建局先后两次出台调控政策,旨在稳定房价,抑制炒房。此次政策针对利用父母投靠、离婚、赠与行为增加购房名额投资购房的现象予以打击。另外,比对2017年政策,本次政策中还增加已有1套房已结清的再次申请时首付比例为40%,未结清的从40%提升至60%,可见贷款门槛也相应提高。此次政策多方面升级,全面抑制市场过热发展。
贝壳研究院认为,11月下旬以来,调控密度再度提升。中长期看房地产调控将延续房住不炒的基调,平抑房价波动,住房金融调控继续深化,供需两端杠杆严格受控,2021年房价上涨动力将进一步弱化。
7月以来30余城收紧楼市调控政策
中原地产研究中心数据显示,7月开始已经累计有杭州、东莞、宁波、内蒙古、郑州、深圳、南京、长春、海口等30余个城市纷纷出台调控政策为楼市降温。
另据贝壳研究院统计数据,常州、沈阳、杭州、东莞、无锡、深圳、南京、宁波、大连、成都、马鞍山、十堰、唐山、银川、西安、徐州、绍兴、丽水、衢州、台州、海盐县、黄石共22城发布了有关规范房地产市场发展的限售、限购政策,并提高贷款和房产转卖门槛,防范市场过热,进一步深入打击投资需求。
中原地产首席分析师张大伟称,房地产调控最宽松的2020年上半年已经过去,调控收紧在所难免。从全国市场看,7-11月活跃城市较多,特别是深圳、东莞、宁波、南京、成都、杭州等城市明显复苏。而最值得关注的武汉市场也有明显企稳表现,环比上涨明显。从房价预期看,大部分城市的看房人数量相比之前有明显上升,房价上行趋势出现。
张大伟称,随着市场的升温,维持市场稳定的政策取向从7月开始明显转向,后续几个月出现了多城市收紧政策,抑制市场过热成为调控政策的新特征,累计已经超过32个城市出台了各种力度的收紧政策。整体趋势看,预计12月房价继续上涨的趋势依然持续,但越来越多的调控政策有望平稳市场,年末房价会继续放缓。
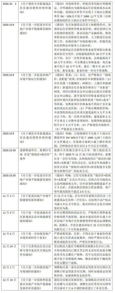
10月以来部分城市楼市调控政策
