超20城支持公积金做首付:加快刚需群体入市步伐
“住房公积金可用作首付款”正成为各地楼市政策工具箱中的内容之一。
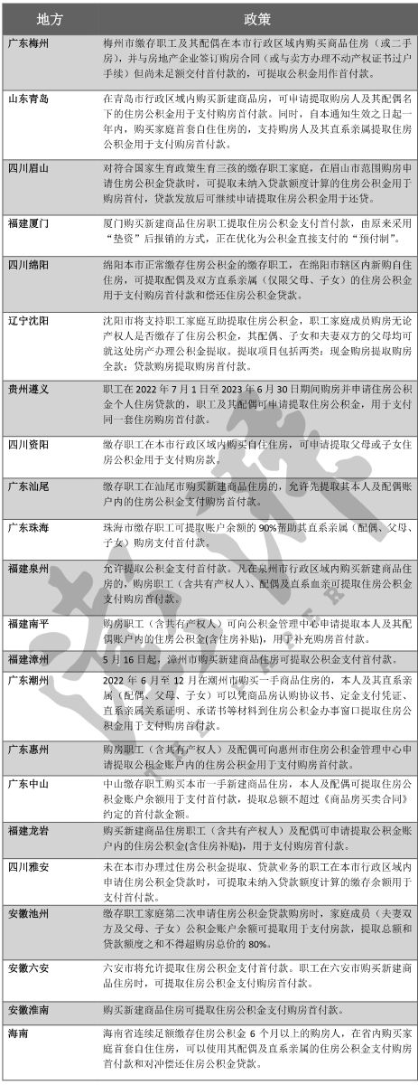
据澎湃新闻不完全统计,截至目前,至少包括山东青岛、广东梅州、四川眉山、福建厦门、四川绵阳、辽宁沈阳、贵州遵义、四川资阳、广东汕尾、广东珠海、福建泉州、福建南平、福建漳州、广东潮州、广东惠州、广东中山、福建龙岩、四川雅安、安徽池州、安徽六安、安徽淮南等超20城提及可提取公积金用于支付首付款及购房款。

以广东梅州为例,近日,梅州市住房公积金管理中心公布《职工提取住房公积金作购房首付款实施细则》,明确梅州市缴存职工及其配偶在该市行政区域内购买商品住房(或二手房),并与房地产企业签订购房合同(或与卖方办理不动产权证书过户手续)但尚未足额交付首付款的,可提取公积金用作首付款。
另以山东青岛为例,今年8月31日,青岛市住房公积金管理中心发布关于支持职工提取住房公积金用于支付购房首付款的通知,其中明确,在青岛市行政区域内购买新建商品房,可申请提取购房人及其配偶名下的住房公积金用于支付购房首付款。同时,阶段性放宽上述政策的提取范围,自本通知生效之日起一年内,购买家庭首套自住住房的,支持购房人及其直系亲属提取住房公积金用于支付购房首付款,政策放宽有效期自2022年9月1日至2023年8月31日。
新政落地后,政策成效开始显现。根据青岛市住房公积金管理中心10月8日披露的数据,提取住房公积金支付购房首付款新政实施1个月以来,市住房公积金管理中心已办理352个楼盘资金监管账户信息备案,共为职工提取住房公积金473万元支付购房首付款,支持刚性和改善性住房需求,进一步引导市场预期,提振住房消费,促进房地产行业良性循环和健康发展。
同样支持公积金用于首付款的还有安徽淮南。今年5月24日,淮南市发布《关于促进全市房地产市场平稳健康发展的意见》,其中也提到购买新建商品住房可提取住房公积金支付购房首付款。
至7月25日,淮南市住房公积金管理中心发布数据显示,新政实施以来,市公积金中心凤台分中心共办理12笔支持职工提取公积金用于购房首付,金额达144.5万元;新增贷款48笔,金额1794.2万元;共支持职工购房面积0.54万平方米,直接拉动住房消费3347.87万元。
58安居客房产研究院分院院长张波指出,以往大多数城市的公积金如需提取,一般是贷款办理完成后用于冲还本金或冲抵月供。明确公积金可用作购房首付款,体现出公积金在使用层面有了更多的便利,可以更大地发挥公积金作用,把一些沉淀的、长期未被使用的公积金释放出来。在实际购房环节中提升了支付能力,也会加快尤其是首套刚需群体入市的步伐,更可整体提升公积金的使用率。
诸葛找房数据研究中心高级分析师陈霄提到,从城市分布来看,出台该项政策的城市以三四线城市为主,部分弱二线城市为辅,三四线城市今年以来经历了多轮政策松绑,实际来看对市场的提振效果有限,市场需要更为实质性、强有力的政策加持。从政策手段来看,公积金政策作为今年以来政策调整的重要手段,从最初的提高公积金贷款额度、公积金首付比例下调等,到直接允许提取公积金作为首付款,这是松绑政策的一个进阶过程,对购房者的支持力度更大,释放出今后在公积金使用上更加灵活宽松的政策导向。从效果来看,政策对于适当降低购房者的购房成本,进一步缓解购房者的购房资金压力有着重要意义,同时更深入地发挥住房公积金对购房者的支持作用,提振购房者的置业情绪,促进刚性和改善性住房需求释放。
