超30城市支持“一人购房全家帮”公积金新政
越来越多的城市出台公积金新政,明确直系亲属可提取住房公积金助力购房者支付购房款或者偿还房贷,实行“一人购房全家帮”。
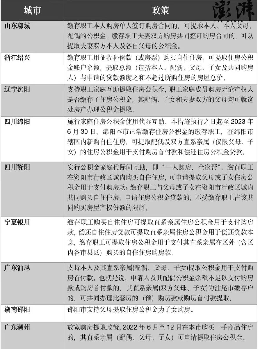
据不完全统计,今年以来,至少包括湖南邵阳、广东潮州、河北秦皇岛、广东珠海、江西赣州、河北沧州、安徽池州、云南楚雄、河北唐山、湖北咸宁、福建泉州、天津、安徽马鞍山、广东深圳、海南、河南信阳、宁夏吴忠市、浙江湖州、江苏连云港、浙江台州、甘肃定西、四川遂宁、安徽滁州、广东汕尾、宁夏银川、四川资阳、四川绵阳、辽宁沈阳、浙江绍兴、山东聊城等超30个城市发布公积金贷款新政,多地在政策中提到,子女购房可提取父母公积金,实行“一人购房全家帮”。


以四川绵阳为例,9月28日,四川绵阳市发布《绵阳市人民政府办公室关于印发进一步促进绵阳市房地产市场平稳健康发展若干措施的通知》,《通知》提出,施行家庭住房公积金使用代际互助,即“一人购房全家帮”。本措施执行之日起至2023年6月30日,绵阳市正常缴存住房公积金的缴存职工,在绵阳市辖区内新购自住住房,可提取配偶及双方直系亲属(仅限父母、子女)的住房公积金用于支付购房首付款和偿还住房公积金贷款。
辽宁省沈阳市人民政府新闻办公室于9月29日召开了“沈阳市阶段性支持职工家庭互助提取公积金政策发布会”。会上提到,沈阳住房公积金管理中心决定阶段性调整住房公积金提取政策,支持职工家庭互助购房。
按照新政,沈阳市将支持职工家庭互助提取住房公积金,职工家庭成员购房无论产权人是否缴存了住房公积金,其配偶、子女和夫妻双方的父母均可就这处房产办理公积金提取。提取额度方面,全款购房的,职工本人及其配偶、子女、夫妻双方父母合计提取金额不得超过购房全款金额;使用贷款购房的,职工本人及其配偶、子女、夫妻双方父母合计提取金额不得超过购房首付款金额;家庭互助提取优先提取产权人及配偶账户余额,产权人及配偶账户余额不足的方可提取子女、夫妻双方父母账户余额。
四川省资阳市住房和城乡建设局于9月26日发布名为《多措并举促进房地产市场平稳发展》的文章。文章指出,资阳市实行公积金家庭代际间互助。缴存职工在资阳市行政区域内购买自住住房,可申请提取父母或子女住房公积金用于支付购房款;缴存职工与父母或子女在资阳市行政区域内共同购买自住住房,申请住房公积金贷款的,不受缴存职工占该共同购买房屋产权份额的限制。
诸葛找房数据研究中心分析师梁楠指出,从形式上来看,“一人购房全家帮”政策调整分别从帮还贷、帮提取公积金付首付以及提取亲属公积金用于支付购房款等方面展开,这进一步体现了政策调整的灵活性和形式的多样性,同时也呼应支持居民合理住房需求的政策导向。
梁楠认为,此类政策的出台主要是由于当前楼市修复进程缓慢,加之多地疫情有所反复,导致房地产交易市场走弱,各城因城施策适度调整楼市政策,通过直系亲属的助力来分担购房者的经济压力,从需求端修复居民购买力,助力居民购房情绪的提振,为全国公积金政策的调整提供一个调整范例,具有一定的创新性。预计后续一些楼市景气度不高的城市有望跟进此类政策,促进市场预期修复。
